二極管產生的正向壓降跟整流特性一樣有用,它們隨溫度變化很大。這會增加損耗,并可能導致電源容許誤差。雖然損耗可能無法消除,但在某些應用中卻可以使用二極管來減少容許誤差。本文將用三個示例說明如何達成這一目標。
二極管正向壓降與二極管整流同樣實用,它會隨溫度的不同而發生很大變化,從而導致損耗增加,使電源出現容許誤差。


雖然不可能消除損耗,但可以使用二極管來減少某些應用中的容差錯誤。本文將通過三個實例來展示如何達成這一目標。
您可以使用一個電阻器和一個齊納二極管構建一款簡單的低電流穩壓器。這種穩壓器通常適用于非臨界應用,如內部偏置電壓等。一般來說,電路會將輸出電壓的容許誤差控制在約±10%的范圍,但也可能通過串聯一個二極管來改進調節功能。
圖1顯示了在齊納二極管電路中串聯一個二極管,曲線繪制了齊納二極管的不同電壓對應的溫度系數。當穩壓二極管電壓大于4.7V時,溫度系數逐漸變為正數,因此當工作溫度升高時,齊納二極管電壓隨之升高。如果與溫度系數為負值的二極管配對,通過降低二極管正向電壓,齊納二極管增加的電壓會被抵銷,從而消除溫度誤差。
齊納二極管電壓小于4.7V時,對應的溫度系數為負值,串聯一個二極管實際上會增大調節誤差。
圖1:將正溫度系數齊納二極管與負溫度系數二極管串聯可以降低溫度誤差。
例如,7.5V的齊納二極管的溫度系數為+5mV/°C,而傳統二極管(BAT16)的溫度系數在10mA電流下約為-1.6mV/°C。二極管電流非常小時,溫度系數會逐漸變小(-3mV/°C),因此務必在齊納二極管有電流經過時進行檢查。理想的情況是正負溫度系數完全相互抵消,但是這不切實際也沒有必要,簡單的改進便已足夠。在二極管具有高電壓且正溫度系數更高的情況下,可以使用兩個(或兩個以上)二極管改進抵消的效果。
圖2顯示了在工作溫度范圍為25°C~100°C時,在沒有串聯二極管、串聯一個二極管和串聯兩個二極管的情況下,圖1中計算得出的電壓調整偏差與不同齊納二極管輸出電壓的對比情況。圖2中的垂直線顯示增加串聯二極管后,在7.5V輸出電壓下,與溫度相關的誤差可以減少3~5%。


圖2:將一個或多個二極管與電壓值超過4.7V的齊納二極管串聯可以降低電壓調節誤差。
第2個例子中使用了轉換器,該轉換器要求電平移位器向控制電路發送輸出電壓信息。
圖3是一個負輸入到正輸出的反相降壓-升壓電路??刂齐娐芬?Vin軌為基準,輸出電壓以接地端為基準。為了使控制電路精確調整輸出電壓,電平移位器重建了“FB和-Vin”間的差分“Vout到GND”電壓。在這一實現中,約等于(Vout - Vbe Q1)/R的電流源從Vout流向Vin。電流在較低電阻中流動,重建以-Vin為基準的輸出電壓。增加Q2,配置成二極管,可以恢復Q1產生的Vbe壓降損失。此時,除了與beta相關的小誤差,FB引腳處的電平位移電壓差不多復制了Vout和GND間的電壓。
增加“二極管”Q2的一個好處是可以使Q2的正向電壓和Q1的電壓非常接近,因為流經這兩者的電流幾乎完全一樣。要想獲得與Q2匹配的最佳電壓,應使用與Q1同樣的電阻器。另一個好處是兩個電阻器具有相同的溫度系數,使兩者可以更準確地追蹤彼此的正向電壓。與Vbe變化相關的溫度誤差顯著減少,因為它們彼此相互抵消 (VFB ~ Vout — Vbe Q1 + Vbe Q2)。將Q1和Q2放在相鄰的位置非常重要,因為這樣兩者就處于相同的溫度下,如有可能,請使用雙晶體管封裝。


圖3:電平移位器用Q2抵消Q1相關的變化。
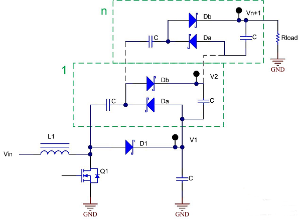
圖4的第3個示例顯示帶有一組電荷泵級的升壓轉化器,每級“n” 向總輸出增加近似“V1”,得到結果 “Vn + 1”。


圖4:電荷泵二極管壓降可以相互抵消。
總輸出電壓的近似值為:


在公式(1)中,可以看出Vn+1很大程度上由n的倍數決定,但受到二級管正向壓降相關的“誤差項”和電荷泵轉換電容紋波電壓的影響,會有所減少。假設所有二極管都是相同類型的,那么它們的正向電壓等于:
VD1 = VDa = VDb,得出公式(2):


公式(2)中,右邊的“誤差項”使輸出電壓低于理想的n+1倍。要改進這點,VDa和VDb使用肖特基二極管,而VD1使用傳統二極管,正向電壓降等于:
VDa = VDb = VD1/2,得出公式(3):


從公式(3)可以看出,減少二極管壓降相關的誤差項從而進一步增加輸出電壓是可能的。但公式(3)仍然只是一個近似值,輸出電壓增加的概念是有效的。
二極管正向電壓和溫度變化常常會降低電路的性能,但不一定總是如此。這些設計實例展示的方法都有可能抵消或最大程度減小二極管溫度相關的誤差。
對二極管壓降變化進行補償


對二極管壓降變化進行補償
烜芯微專業制造二極管,三極管,MOS管,橋堆20年,工廠直銷省20%,1500家電路電器生產企業選用,專業的工程師幫您穩定好每一批產品,如果您有遇到什么需要幫助解決的,可以點擊右邊的工程師,或者點擊銷售經理給您精準的報價以及產品介紹
烜芯微專業制造二極管,三極管,MOS管,橋堆20年,工廠直銷省20%,1500家電路電器生產企業選用,專業的工程師幫您穩定好每一批產品,如果您有遇到什么需要幫助解決的,可以點擊右邊的工程師,或者點擊銷售經理給您精準的報價以及產品介紹

