本文利用LM358、場效應管、運算放大器設計制作一臺低壓差、寬范圍的線性直流穩壓電源,該電源在幾乎空載和較大負載情況下都具有可靠的穩壓特性。
1.設計方案
本系統主要由直流穩壓模塊、漏電檢測模塊、關斷保護模塊等組成,下面分別介紹這幾個模塊。
1.1穩壓電源電路
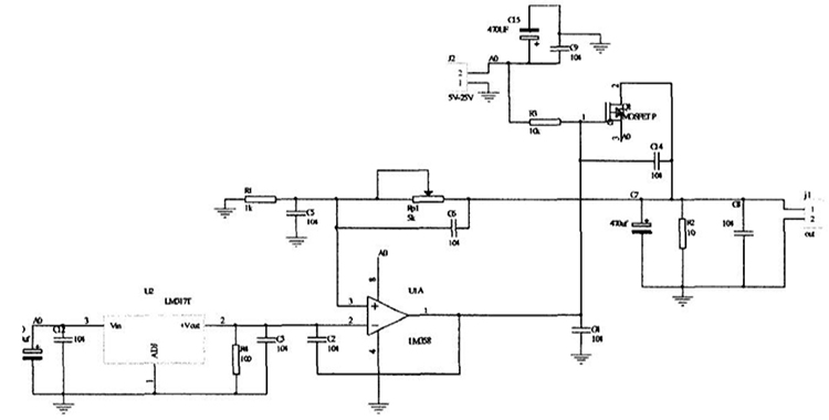
穩壓電源電路如圖1所示,本電路模塊采用了LM358作為穩定放大器,采用P溝道MOS管,LM358內部擁有兩個獨立的、高增益、內部頻率補償的雙運算放大器,能夠實現輸入電壓在5.5~25V變化時,使輸出端穩定在5±0.05V。

圖1 穩壓電源電路
1.2漏電檢測電路
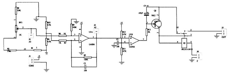
漏電保護裝置要求當輸入電壓為5V時,輸出電壓不小于4.6V,漏電檢測電阻R1兩端電壓最大為0.4V,漏電保護電路正常工作電流為250mV,經計算得出R1電阻不得大于1.6Ω,因此我們選擇1Ω電阻作為檢測電阻。如圖2所示電路,接一個1Ω電阻,經過檢測電阻兩端電壓變化計算電流大小。由于該電壓太小,用減法電路給予放大,放大后的信號遠大于輸入失調電壓.然后用電壓比較器判斷漏電流大小.此電路穩定可靠,經測試,達到了較高的電壓檢測精度。

圖2 漏電檢測裝置電路
1.3關斷保護分析
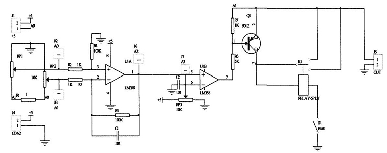
關斷保護如圖3所示,R1為檢測電阻,適當調整電阻R1的值,當電路漏電電流為30mA時,R1兩端電壓差值,經過LM358兩級放大送到三極管基極,使三極管導通,繼電器K1吸合,常閉觸頭斷開,斷開負載供電,同時常開觸頭閉合形成自鎖。當漏電故障排除后,按常閉復位按鈕S1,電路恢復到初始狀態。

圖3 關斷保護電路
2.系統分析測試
2.1穩壓電源電路測試
電壓調整率的測試方案:負載R為固定5Ω,當輸入電壓在5.5~25V變化時,記錄測量輸出電壓,觀察結果是否在5±0.05V范圍內變化,計算電壓調整率,Su=|Uo2一Uo1|/Uo2×100(Uo1為輸入電壓為5.5V時的輸出電壓,Uo2為輸入電壓為25V時的輸出電壓)。
2.2漏電保護電路測試
穩壓電源去掉5Ω的負載,切換到漏電保護檔,此時工作電壓為5V。接入一個20Ω的負載,并在模擬支路里串入一個330Ω的可調電阻,并串人數字萬用表監測模擬漏電支路電流,以觀察漏電保護路的可靠性和靈敏度。
3.測試結果及分析
3.1測試結果
電壓調整率的測試結果如表1所示。

3.2結果分析
經測試,當支路電流達到29.6mA,繼電器吸合并自鎖,斷開負載。調小支路電流到26mA,按下復位按鈕,電路恢復正常檢測狀態。經反復測試,電路可靠穩定,達到安全使用要求。動作電流的誤差絕對值=|30-29.6l/30×100%=1.3%。
結束語
本文總結了基于LM358的直流穩壓電源及漏電保護系統設計。經過反復調試,所得的實驗結果顯示數據誤差在±0.002V,遠遠小于市場上其他穩壓電源的允許誤差,符合設計要求。本系統在使用的過程中工作穩定可靠,電路功能完善,結構完整,操作方便,能夠滿足用戶使用的多種需求。
電話:18923864027(同微信)
QQ:709211280
〈烜芯微/XXW〉專業制造二極管,三極管,MOS管,橋堆等,20年,工廠直銷省20%,上萬家電路電器生產企業選用,專業的工程師幫您穩定好每一批產品,如果您有遇到什么需要幫助解決的,可以直接聯系下方的聯系號碼或加QQ/微信,由我們的銷售經理給您精準的報價以及產品介紹

