本文將深入探討一款具備過流保護功能的 LM317 穩壓電路在直流電機驅動應用中的設計細節。該電路通過合理配置交流降壓、整流、濾波、穩壓以及保護等關鍵環節,實現了對直流電機穩定且安全的供電與控制。
一、電路構成與基本原理
該帶過流保護功能的 LM317 穩壓電路主要由五大功能模塊構成:交流降壓電路、整流電路、濾波電路、穩壓電路以及保護電路。外接交流 220V 電壓經過電源變壓器進行降壓處理,再經過整流電路轉換為直流電壓 Vin,隨后通過濾波電路去除紋波等雜質,得到較為平滑的直流電壓并輸入到集成穩壓器的輸入端。經由 LM317 集成穩壓器的調節作用,在其輸出端能夠獲得 1.25~37V 范圍內的可調直流電壓,為直流電機提供穩定的電源支持。


二、集成穩壓器的保護機制
為了確保 LM317 穩壓器在各種工況下都能穩定可靠地工作,設計了一系列保護措施:
(一)輸出紋波抑制與短路保護
鑒于 LM317 穩壓器的調節端與地之間所接電阻 R2 的阻值及其壓降可能較大,容易導致輸出端紋波增大。為此,在 R2 兩端并聯了一個小于 10μF 的電容 C3,以此有效濾除輸出端的紋波成分,提升輸出電壓的純凈度。然而,當輸入端或輸出端出現短路故障時,電容 C3 的快速放電會在 R1 上引發沖擊電壓,這可能會對其基準電壓電路造成損害。因此,在 R1 兩端并聯了二極管 D3,當短路發生時,D3 能夠及時導通,為沖擊電流提供泄放路徑,從而保護穩壓器免受過壓沖擊的危害。
(二)防自激振蕩與輸入短路保護
穩壓器在 1∶1 的深度負反饋模式下運行,若輸出端負載呈現容性且達到一定數值時,極易引發自激振蕩現象,影響電路的正常工作。為此,在穩壓器的輸入端接入了 0.1μF 的電容 C1,并在輸出端接入了 1000μF 的電解電容 C5。其中,C1 主要用于補償高頻特性,防止高頻噪聲干擾,而 C5 則為電路提供了充足的電流儲備,同時有效抑制了自激振蕩的發生,改善了負載的瞬態響應性能。但當輸入端遭遇短路時,C5 會通過穩壓器的調整管進行放電,由于 C5 容量較大,放電瞬間產生的沖擊電流極為可觀,這可能導致穩壓器內部的輸出晶體管發射結遭受反向擊穿損壞?;诖?,在穩壓器兩端并接了二極管 D2,一旦輸入端短路,C5 就會通過 D2 進行快速放電,避免了過大的沖擊電流流經穩壓器,從而對其起到了有效的保護作用。
三、過流保護功能實現
過流保護電路的設計對于保障直流電機的安全運行至關重要,其原理如下:R5 作為取樣小電阻,串聯在穩壓器的輸出回路中。當電源接通,穩壓器開始輸出正向直流電壓驅動電機啟動時,由于直流電機啟動瞬間的電流 iout 相當大(通常是額定電流的 8~10 倍),該電流流經 R5 后會產生相應的電壓降,并經 R4 對 C4 進行充電。通過合理選配 R4 和 C4 的參數,確保充電時間常數 Υ 大于電機的啟動時間 δ,使得在電機啟動到穩定運行階段,V2(9013 型三極管)一直處于截止狀態,不妨礙電機的正常啟動過程。然而,一旦電機發生短路故障或出現堵轉情況,導致流經 R5 的電流持續增大,使得電容 C4 兩端的電壓迅速上升并達到 V2 的導通電壓閾值時,V2 便會迅速導通。此時,V2 的導通將迫使 LM317 穩壓器的輸出電壓強制下降至基準電壓 1.25V,從而對電機實施過流保護,避免因過大的電流而造成電機損壞。


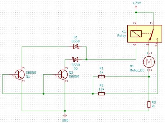
四、直流電機限位與過流保護電路
(一)電路功能概述
該電路能夠以較低的成本實現直流電機正反轉控制的同時,具備限位和過流保護功能,極大地提升了直流電機驅動系統的安全性和可靠性。


(二)電路原理詳解
整個電路以 +24V 和 GND 作為輸入電源,核心元件包括帶常開、常閉觸點輸出的繼電器 K1、直流電機 M1 以及電流采樣電阻 R3 等。此外,D1 和 D2 是選用持續電流容量大于繼電器工作電流的二極管,用于確保電路的正常導通和保護。
當需要電機正轉時,將 +24V 接電源正極,GND 接電源負極。此時,由于電機與繼電器的常閉觸點相連,電機能夠直接啟動并正常運轉。然而,當電機到達預設的限位位置或者因故障發生堵轉時,電機的工作電流會顯著增大。這一變化使得采樣電阻 R3 兩端的電壓升高,該電壓信號通過 R1 傳遞至三極管 Q2 的基極。一旦 R3 兩端的電壓超過 Q2 的導通電壓,Q2 即刻導通,進而驅動繼電器 K1 切換狀態,切斷電機的供電電源,使電機停止運行。與此同時,Q2 的基極通過 R2 與繼電器 K1 的觸點以及電源正極形成回路,確保 Q2 始終保持在導通狀態,從而使繼電器 K1 穩定地維持在工作狀態,直至故障排除或運行方向改變。
當需要電機反轉時,則將 +24V 和 GND 的接線反接,即原網絡標號 +24V 接電源地,原網絡標號 GND 接電源負極。電機上電后同樣直接啟動運轉。若此時電機出現堵轉故障,R3 兩端電壓同樣會增大,導致 PNP 型三極管 Q1 導通。Q1 導通后,繼電器 K1 切換,電機斷電停止。此時,Q1 的基極通過 R2 與繼電器 K1 的觸點直接連接到電源負極,保證 Q1 持續導通,繼電器保持工作狀態,確保電機處于斷電保護狀態。
通過以上精心設計的電路,在實現直流電機靈活正反轉控制的基礎上,有效地融入了限位和過流保護功能,為直流電機的長期穩定、安全運行提供了堅實保障,同時也降低了系統成本,提升了整體性能。
〈烜芯微/XXW〉專業制造二極管,三極管,MOS管,橋堆等,20年,工廠直銷省20%,上萬家電路電器生產企業選用,專業的工程師幫您穩定好每一批產品,如果您有遇到什么需要幫助解決的,可以直接聯系下方的聯系號碼或加QQ/微信,由我們的銷售經理給您精準的報價以及產品介紹
〈烜芯微/XXW〉專業制造二極管,三極管,MOS管,橋堆等,20年,工廠直銷省20%,上萬家電路電器生產企業選用,專業的工程師幫您穩定好每一批產品,如果您有遇到什么需要幫助解決的,可以直接聯系下方的聯系號碼或加QQ/微信,由我們的銷售經理給您精準的報價以及產品介紹
聯系號碼:18923864027(同微信)
QQ:709211280

