
傳真:
18923864027
QQ:
709211280
地址:
深圳市福田區振中路84號愛華科研樓7層
雙向Buck-Boost電源介紹雙向Buck-Boost電源原理圖如下:通過仿真模擬可以看出輸入為12V的電壓輸出大約為7 4V左右,實現了降壓效果,下面進
雙向Buck-Boost變換器的結構,原理介紹雙向DC-DC變換器可分為兩類,一類是非隔離型拓撲,另一類是含有中間變壓器的隔離型拓撲,兩類拓撲各有
開關電源環路補償圖文解析開關電源是一種典型的反饋控制系統,其有響應速度和穩定性兩個重要的指標。響應速度就是當負載變化或者輸入電壓變
開關電路,什么是硬開關與軟開關硬開關和軟開關硬開關:在實際的開關電路中,MOSFET、IGBT等開關器件并非理想開關器件,其開通和關斷狀態之
脈沖功率放大器設計圖文介紹脈沖功率放大器設計電路設計設計的寬頻帶大功率脈沖放大器模塊 要求工作頻段大于4個倍頻程,而且輸出功率大,
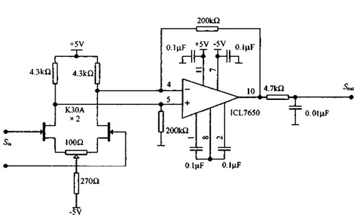
放大電路圖,場效應管輸入性測量放大電路圖解析場效應管輸入性測量放大電路圖集成精密差動放大電路圖懸置電橋差動放大電路圖前置放大電路圖
怎么區分放大電路中的正負反饋放大電路中正負反饋的判斷正負反饋的判斷使用瞬時極性法。瞬時極性是一種假設的狀態,它假設在放大電路的輸入
放大器電路中的直流回路設計解析在交流耦合運算放大器或儀表放大器電路應用中,最常見的問題之一就是——沒有為偏置電流提供直流回路。本文...
220V轉12V電源電路介紹220V轉12V開關電源有很多種,有分立元件的,有集成電路的,集成電路又有好多種。開關電源除輸出的電壓不一樣,功率不
1000W逆變器工作原理與電路圖介紹1000W逆變器工作原理及電路圖該功率逆變器電路將提供非常穩定的方波輸出電壓。操作頻率由電位器決定,通常
幾種電壓比較器電路圖介紹幾種電壓比較器電路圖電壓比較器是對輸入信號進行鑒別與比較的電路,是組成非正弦波發生電路的基本單元電路電壓比
電路分享,典型窗口比較器電路圖介紹窗口比較器,又稱為雙限比較器,具有兩個門限電平,可以檢測輸入模擬信號的電平是否處在給定的兩個門限