
傳真:
18923864027
QQ:
709211280
地址:
深圳市福田區振中路84號愛華科研樓7層
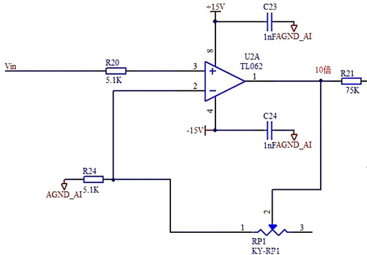
運用虛斷與虛短計算放大電路倍數計算放大電路的放大倍數是模電知識集成運放里的重點內容,掌握虛斷與虛短兩個概念,計算運放的放大倍數。如
差分運放應用,運算放大器結構放大電路介紹運算放大器結構運放輸入模型按照運放模型,比較全面的梳理出運放的基本模型:就是差模信號和共模
變頻器硬件電路,變頻器電路原理,變頻器電路圖詳解變頻器的結構與原理變頻器的發展也同樣要經歷一個徐徐漸進的過程,最初的變頻器并不是采用
運放,負反饋放大電路自激振蕩與消除介紹自激振蕩產生的原理先回顧一下負反饋放大電路的基本原理框圖:如圖中,負反饋放大電路在引入了反饋
運算放大器,運放自激振蕩的補償解析運放的相位補償為了讓運放能夠正常工作,電路中常在輸入與輸出之間加一相位補償電容。1、 關于補償電容
電壓跟隨器自激振蕩問題解析電壓跟隨器,顧名思義,是一種輸出電壓跟隨輸入電壓的變化而變化的元件,現已廣泛應用于電路中,電壓跟隨器是一
運放電路振鈴產生現象詳細解析運放電路振鈴產生的原因振鈴是怎么產生的,知道了這點我們就知道采取什么措施來避免運放電路的振鈴的產生。先
怎么消除MOS管GS波形振鈴,MOS管GS波形解析MOS管的GS波形振鈴現象測試MOS管GS波形有時會看到下圖中的這種波形,在芯片輸出端是非常好的方波
MOS管柵極串聯電阻作用介紹1、如果沒有柵極電阻,或者電阻阻值太小MOS導通速度過快,高壓情況下容易擊穿周圍的器件。2、柵極電阻阻值過大MO
場效應管的偏置電路與靜態解析為了保證在有輸入信號時,場效應管始終工作在放大區(恒流區),同晶體管一樣,場效應管放大電路也要建立合適的
場效應管放大電路動態解析1 場效應管的微變等效電路場效應管是電壓控制型器件,其漏極電流i的大小是通過柵源電壓u進行控制的,其漏極輸出
單片機外圍電路設計基礎,經驗介紹單片機外圍電路設計一、按鍵電路R1上拉電阻:將不確定的信號通過一個電阻鉗位在高電平,維持在不被觸發的