
傳真:
18923864027
QQ:
709211280
地址:
深圳市福田區振中路84號愛華科研樓7層
單相可控整流電路圖解通過改變觸發脈沖控制角α的大小,控制晶閘管的導通相位,使直流輸出電壓的波形發生變化,即負載上輸出電壓的平
運放全橋整流電路解析(雙電源供電運放)簡介:顧名思義,運放全橋整流電路就是利用運算放大器和相關器件組成能夠將交流信號全波整流的電路;
橋式整流工作原理動圖詳解變壓器u2正半周時電流通路變壓器u2負半周時電流通路整個周期電流通路是這樣的橋式整流電路輸出波形與全波整流電路
半波整流,全波整流,橋式整流知識匯總介紹1、半波整流如圖1為一種最簡單的整流電路,它由變壓器B、整流二極管D和負載電阻Rfz組成,變壓器把2
整流橋的選型,整流橋的工作過程一、整流橋的工作過程從上面可以看出,整流橋中4個二極管在電源的正負半周中交替導通。所以每個二極管的電流
MOS管應用,解析驅動一個MOS管驅動一個MOS管1 如何驅動一個MOS管1 1 推挽電路直接上菜,這就是大名鼎鼎的推挽電路了,學過單片機的小伙伴
MOS管開關頻率的計算圖解當電路的運行速度比較低的時候,MOS 管均能起到開關電路截至的作用,但是當頻率 上升到5Mhz ,或者10Mhz ,50Mh
MOS管前的電阻的作用介紹首先看看管子:驅動電路示意:我把信息反饋給了空調供應商,等回復。首先要明確一個概念,模擬電路不是軟件編程、
MOS管,功率MOS管參數詳解功率MOS場效應晶體管,即MOSFET,其原意是:MOS(Metal Oxide Semiconductor金屬氧化物半導體),FET(Field Ef
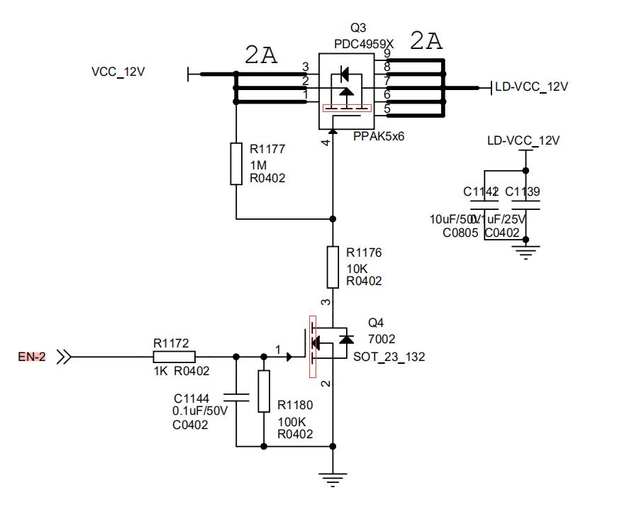
MOS管的辨別判斷小技巧上圖功能簡述當EN-2為高電平的時候,Q4導通->Q3導通,LD-VCC_12V有電當EN-2為低電平的時候,Q4關斷->Q3關斷,LD-VCC_
MOS管開關電路設計圖解問題描述:控制MOS管的Vgs可以實現開關的作用,但是當Vg小于Vd(NMOS)或者Vg小于Vd(PMOS)時,MOS管在電路起不到一
MOS管安全工作區SOA詳解一、引出開關器件長期工作于高電壓大電流狀態,承受著很大的功耗,一但過壓或過流就會導致功耗大增,晶圓結溫急劇上